User Interface Design Case Study

Designing Fynny: An app to empower youngsters to tackle debt repayments

Fall 2024

Written by:

Shikha Mehta

Project Summary

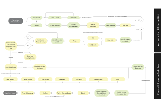
This was a 0-1 process with a Netherlands-based startup to build an app that empowers users with better context-based financial literacy, and action-based tools to stay on top of their debt payments. Here we conducted generative and formative qualitative and quantitative research with Government agencies and co-designed the app from scratch.